retrotecchie Posted August 15, 2018 Posted August 15, 2018 Looks like he is using a slightly modified SATA cable to plug into the hub in some of the videos. Quote
Mr Hobbles Posted August 15, 2018 Posted August 15, 2018 (edited) 9 minutes ago, retrotecchie said: Looks like he is using a slightly modified SATA cable to plug into the hub in some of the videos. Yep, an mSATA cable with half the connector cut away. It has 7 pins, I think he's just ignoring one of them, perhaps they line up well enough Edited August 15, 2018 by Mr Hobbles Quote
Carefree_Dude Posted August 15, 2018 Posted August 15, 2018 6 hours ago, Yodah said: Here is my 60198 loco, retrofit to Power Functions, and with lights. The light modification makes the nose just a bit longer (two plates), which I think does not compromise the look (at least it will not once I'll have the correct parts in green) More pictures here: https://www.dropbox.com/sh/4cd0l0od2jpcy5o/AADo2-94SO8IPXv6OFwle31Aa?dl=0 You have a good idea here. I think I see a way I can make it the original size though, while still using your idea. Quote
Hasselhoffia Posted August 16, 2018 Posted August 16, 2018 On 8/14/2018 at 4:46 PM, Rail Co said: They are available in the U.S. for $3 more than the power functions lights at $9.99, $3 extra for a new connector really? https://shop.lego.com/en-US/LEGO-Powered-Up-LED-Light-88005 -RailCo Also now available from the New Zealand store. We're paying NZ$17.99 (US$11.84 or 9.32UKP), with NZ$40 (US$26.34 or 20UKP) for shipping, so think yourselves lucky! :) https://shop.lego.com/en-NZ/LEGO-Powered-Up-LED-Light-88005 Quote
retrotecchie Posted August 18, 2018 Posted August 18, 2018 Mine are on their way. Despite a couple of items on my order being out of stock and telling me they would ship everything together in a week's time, they have shipped the lights (arriving Monday) and the other parts will be shipped separately. One set of lights for the passenger train, one set of lights for the cargo train and one set of lights to cannibalise and dissect for 'research purposes'. Quote
IHadMegaBloksAsAKid Posted August 19, 2018 Posted August 19, 2018 Anyone think we'll be getting a rechargeable PUP battery box? Quote
weeble1688 Posted August 19, 2018 Posted August 19, 2018 I really hope so! Originally I used #88000 AAA battery boxes in my PF locos because I could use rechargeable AAA batteries (& keep a few disposables around for emergencies). Then I got a #8878 rechargeable battery and I was hooked - no going slower as the batteries weakened, just build the box into the loco & plug in to recharge ... loved it! (It helped that I got it & the cord for less-than-retail though.) Now I have 3 locos set up with #8878 and when I build a fourth I'll be building it into that one too, assuming I can still get it then. I still have the #88000 boxes, so I could use that in a pinch - but I've been spoiled by the convenience of just plugging in a loco when it depletes its charge at a show & swapping for another. Much easier than having to take pieces off, pull out the battery box, take out old batteries, put in fresh batteries, reassemble the loco and return it to service - all while kids are waiting & saying "Where's the train?". So I really hope that TLG decides to make a PUP rechargeable battery box! Quote
retrotecchie Posted August 19, 2018 Posted August 19, 2018 I just fitted a PF connector onto a 7.2v NiMh charger and snap that onto the standard 88000 battery box, with AAA rechargeables. You can pretty much charge in situ. With my old 4.5v battery tenders, I just built a pack out of NiMh AA cells that sit inside the tender and fitted a 2.1mm power plug into them so I can just plug them in to a charger. The old 4.5v trains run ok with 3 cells (3.6v), but go like stink if you make a 4.8v pack! Quote
retrotecchie Posted August 20, 2018 Posted August 20, 2018 (edited) OK, I now have PUP lights for my two trains, and it has all gone pear-shaped again. Having finally persuaded my PUP to 'play ball' and get both trains working from one controller, the lights have ballsed it all up again. On one controller, I have the Cargo Train motor on Port A and the Passenger Train motor on Port B so I can operate both trains from the same PUP controller. The only way to connect the lights in a train, as it stands, is to plug the lights into the other port on the Smart Hub. Only, with the new connectors you cannot piggy back two sets of lights...you are limited to one, so it's headlights only...no tail lights or carriage lights. But....with the controller paired to the two trains, Port A controls the motor of one train, but brings the lights on on the other train, and vice versa! The 'fix' is to unpair the controllers from the trains and have a separate controller per train, with Port A controlling the motor and Port B controlling the lights, or one controller but the two trains on different colours, necessitating button presses on the controller green button in order to swap between trains. Not at all elegant, and kind of defeating the point of having multi-channel control. I can also confirm that the lights indeed work by stepping the brightness up and down rather than a binary on or off, so it seems at first glance that the lights are simply using the same C1/C2 pins to drive them with PWM as with the existing PF lights. The 'emergency stop' (red button) will dunk the lights instantly, but to put them on, you have no choice but to ramp the brightness up in steps. Perhaps messing with the ID wiring may have a bearing on their operation? I shall endeavour to find out. Obviously, PF allows you to stack multiple devices so you can have a motor and one (or more) sets of lights running from the same output. So in that respect, PUP is (thus far) a retrograde step. Time to get the soldering iron out and get down to work! I see no reason at all why a PUP to PF cable (with the ID pins hard wired to identify the load as a 'train motor') can't drive a motor and lights in exactly the same way as PF allows stacking of devices. The Passenger Train is intended to have lights fitted, as the two front headlights are fitted to studs with holes in the nose-cone and the brick immediately behind this was clearly intended to accept the PUP LEDs. The Cargo train is a little more tricky as all the 'lights' are fitted to blind bricks, without any method of locating any LED's without changing a few bricks about, as Yodah has done. Ideally the Cargo Train locomotive would also require 8 LEDs (4 sets of lights) if you wanted to illuminate all the available lighting positions (two at the bottom front and the two over the cabs). Certainly not possible without reaching for the soldering iron! Edited August 20, 2018 by retrotecchie Quote
retrotecchie Posted August 20, 2018 Posted August 20, 2018 (edited) Internally, the PUP lights are virtually identical to the PF equivalent. Two resistors (series resistors for the LEDs - 510 ohm by the looks of it), two smoothing capacitiors, a bridge rectifier and a small resistor (2.2k) for ID. A little smaller than the PF components, so values are a little harder to read on the capacitors, but I can't see anything particularly special about the lights. The series resistors in PF were 4.7k rather than 510 ohm, but when measured with a light-meter and run at full tilt, the PF ones are a tad brighter, using 7.2v of fully charged NiMh cells in each case. I'm not particularly impressed, especially as they are significantly more expensive than the PF items. ID1 (pin 5) is pulled down to Gnd by the 2.2k resistor, ID2 (pin 6) is unconnected and the 9v line (pin 4) is not used. Now, I'm assuming that the ID pins in the Smarthub have high value pull-up resistors so that an externally floating pin (as ID2 above) shows as a logic 1 and a low value resistor is used as a pull down to Gnd to signal a Logic 0. Obviously in a train motor, the pins are hard-wired (ID1 to 9v and ID2 to Gnd) so the ID logic for the motors and the lights appears to be reversed (Lights=x10 and Motor=x01). Anyway, I'm possibly just going to open up a train motor to play with the ID's, or chop a PUP connector off the spare lights and hook it to my breakout board as the PCB in the lights is just way too fiddly to work with. I have found another subtle difference between PF and PUP. If you set an output on PF (lights, train motor, etc.) then the output state is maintained until another IR command is received. For instance, if you start up a train motor on (say) speed 4 and then disconnect the PF motor from the receiver, when you reconnect the motor it will operate again at the last set speed. The same with lights - they will come on at whatever power level the channel was last set to. On PUP, disconnecting any load will automatically shut off the output of the port. Re-attach the lights or motor and the default state is off. It can be assumed then that checking the state of the ID pins is a continuous process and the ID isn't simply scanned at power on time. In that respect, the SmartHub Port is more 'intelligent' than the 'set and forget' output of the PF receiver. Another part of my experimentation with my breakout board will be to try and change ID states 'on the fly' with lights or motors operating and see what effect that has on things. Edited August 21, 2018 by retrotecchie Added circuit schematic Quote
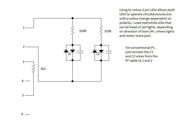
retrotecchie Posted August 21, 2018 Posted August 21, 2018 Try these circuits for signals or for reversible head/tail lights. Change resistor values to 4.7k for PF versions. For head/tail lights, a 3mm bicolour 2pin LED can be used. For signals, use a conventional red and green 3mm LED, but wire them with opposite polarities so with the direction set one way, the red LED illuminates and the other way, the green LED illuminates. Multiple signals can be parallel wired up to a limit of around 20 LEDs per output. The PWM frequency is around 10kHz, so you shouldn't see any noticeable flicker even only illuminating on each half cycle, so to speak. Quote
retrotecchie Posted August 21, 2018 Posted August 21, 2018 (edited) Aha..... Those pins on PUP. Disregard the annotations 9v and 0v. I just cribbed the SmartHub image from the Powered Up Tear-down thread. When powered on and paired, the two power pins provide only around 3.3v and 0v (GND), regardless of whether you use AAA alkalines (9v) or AAA NiMH (7.2v), so these are not pins that can be used for powering anything meaty (unlike the PF battery boxes), but are operating at (what I assume is) the microcontroller's actual operating voltage. I would also imagine that they are also current limited by the 3.3v regulator. I did try shorting them for a couple of seconds and that seemed to have no permanent adverse effect...the NiMH batteries didn't go bang, but the hub did power down! That is to say, they are only there to provide logic level signals for the ID pins, or to power other small 3.3v devices such as the colour/distance sensor or other PUP input devices. The C1/C2 lines operate at nigh on full battery voltage as they are outputs from the H-bridge driver chip. This could make a PUP hub to PF cable conversion easy enough (the ID logic is handled at the PUP end), but going the other way (PF to PUP) won't be an issue as PF devices only really need the C1/C2 wires. If you remove the 2.2k resistor from PF lights, they are no longer identifiable by WeDo, but still work perfectly with PF. I hope that clarifies things a little?! Edited August 21, 2018 by retrotecchie Quote
Carefree_Dude Posted August 22, 2018 Posted August 22, 2018 (edited) I've been working on adding lights to the cargo train, and so far have come up with this. The nose shape remains the same, but I feel I can do better http://i.imgur.com/ZmdcNPx.jpg Edited August 22, 2018 by Goldenmasamune Quote
zephyr1934 Posted August 22, 2018 Posted August 22, 2018 On 8/19/2018 at 12:53 AM, IHadMegaBloksAsAKid said: Anyone think we'll be getting a rechargeable PUP battery box? My guess is that we will get a PUP rechargeable battery that fits inside the same box, from the early photos it looks like there are guideways for something like that (I don't have one yet). I hope I'm wrong though, it defeats one of the benefits of the rechargeable battery box by not letting you build it inside a model. Quote
Yodah Posted August 22, 2018 Posted August 22, 2018 2 hours ago, Goldenmasamune said: I've been working on adding lights to the cargo train, and so far have come up with this. The nose shape remains the same, but I feel I can do better http://i.imgur.com/ZmdcNPx.jpg That's a much better integration than mine for the shape factor, well done! How is the lighting direction with lights on? Don't the LEDs light up too much on the sides? Quote
Carefree_Dude Posted August 22, 2018 Posted August 22, 2018 8 hours ago, Yodah said: That's a much better integration than mine for the shape factor, well done! How is the lighting direction with lights on? Don't the LEDs light up too much on the sides? The lights seem to be mostly forward facing. I still want to find a way to hide the led pieces better and add the round tiles Quote
dr_spock Posted August 22, 2018 Posted August 22, 2018 17 minutes ago, Goldenmasamune said: The lights seem to be mostly forward facing. I still want to find a way to hide the led pieces better and add the round tiles There are 1L technic round cylinder pieces. Would that work? Quote
Carefree_Dude Posted August 22, 2018 Posted August 22, 2018 1 hour ago, dr_spock said: There are 1L technic round cylinder pieces. Would that work? I actually have one of those that i'm messing around with, but can't seem to get it to look right. (you can see a white one in one of my earlier pictures). The cylinder makes it stick out too far and it comes off too easily. I've also played around some with 1x2 bricks with the double holes in them but come across the same problem. Quote
waparesult Posted August 23, 2018 Posted August 23, 2018 Hello all, first time poster on here, but have been reading in the shadows for sometime I appreciate not everyone will like my way of doing things so feel free to comment, but I chopped a 2/1 piece of the drivers cab roof out to be able to insert a 1x1 brick with hole and add the lights in so it looks part of the train, check out the youtube video below https://youtu.be/z1V0lBAfAkg Quote
Yodah Posted August 23, 2018 Posted August 23, 2018 13 hours ago, Goldenmasamune said: I actually have one of those that i'm messing around with, but can't seem to get it to look right. (you can see a white one in one of my earlier pictures). The cylinder makes it stick out too far and it comes off too easily. I've also played around some with 1x2 bricks with the double holes in them but come across the same problem. have you tried also the 1x1 round brick with open stud? not sure that they don't block too much of the light, but they might fit better in the LEDs. Worth trying I guess. 1 hour ago, waparesult said: Hello all, first time poster on here, but have been reading in the shadows for sometime Welcome! I had spent much time lurking from the shadows before my first post too (and still post only very occasionally), so congrats on taking this new step :) 1 hour ago, waparesult said: I appreciate not everyone will like my way of doing things so feel free to comment, but I chopped a 2/1 piece of the drivers cab roof out to be able to insert a 1x1 brick with hole and add the lights in so it looks part of the train, check out the youtube video below https://youtu.be/z1V0lBAfAkg I am one of the conservatives, don't want to chop pieces, but I admit that your render is very good ! It's a shame that the new PUP system doesn't allow more than one set of lights (except if you remove the motor) as you can't get both top and bottom lights at the same time without hacking cables. Other solution being to retrofit to the old PF system and be able to stack plugs... Quote
Mr Hobbles Posted August 23, 2018 Posted August 23, 2018 (edited) EDIT: Wrong thread, sorry! Edited August 23, 2018 by Mr Hobbles Quote
retrotecchie Posted August 23, 2018 Posted August 23, 2018 I'll hack if I have to (I took a Dremmel to a couple of PF straight track sections to make a crossover...) and that is a quite tidy solution for the upper lights on the Cargo train! Quote
Bartosz Posted August 24, 2018 Posted August 24, 2018 On 8/21/2018 at 11:35 PM, retrotecchie said: I did try shorting them for a couple of seconds Nice method of experimenting ;) Didn't come to say that though - I think it'd be good to extract those posts to separate thread (possibly the already existing "teardown" one. That's some valuable knowledge here... Quote
Laura Beinbrech Posted August 26, 2018 Posted August 26, 2018 So, I was wondering if anyone who has the new roller coaster track has tried to see if the smallest LEGO train wheels will run on it (since they have the same hub diameter as the roller coaster car wheels), or if the flanges are too big? Regardless, I'm looking to possibly buy at least 2 of the new City Mining Experts Site sets to experiment with using the new track for making a Trench Railroad similar to what were used for supplying the frontlines in WWI.... The nice thing about the new track is that, thanks to it having both level straight & curved sections, it's possible to make turnouts similar to the ones used on actual roller coasters (they involve rotating a straight section of track out of the way & rotating a curved section connecting the other line into place). Might need to tinker with the thickness of the rotary block so that there's proper clearance for the trains when the curved section is rotated out of the way, but it's workable at least. Quote
dr_spock Posted August 27, 2018 Posted August 27, 2018 10 hours ago, Laura Takayama said: So, I was wondering if anyone who has the new roller coaster track has tried to see if the smallest LEGO train wheels will run on it (since they have the same hub diameter as the roller coaster car wheels), or if the flanges are too big? Regardless, I'm looking to possibly buy at least 2 of the new City Mining Experts Site sets to experiment with using the new track for making a Trench Railroad similar to what were used for supplying the frontlines in WWI.... The nice thing about the new track is that, thanks to it having both level straight & curved sections, it's possible to make turnouts similar to the ones used on actual roller coasters (they involve rotating a straight section of track out of the way & rotating a curved section connecting the other line into place). Might need to tinker with the thickness of the rotary block so that there's proper clearance for the trains when the curved section is rotated out of the way, but it's workable at least. They seem to fit. Quote
Recommended Posts
Join the conversation
You can post now and register later. If you have an account, sign in now to post with your account.